亚洲必赢·(股份)有限公司官网

当前位置: 首页 > 技术支持 > 技术文章 > 如何应对细胞复苏不贴壁问题

浏览历史

如何应对细胞复苏不贴壁问题

冻存的细胞总是受损?复苏的细胞存活率低?什么时候适合冻存细胞?复苏细胞有什么要注意的?应对细胞复苏问题我们有妙招!

很多科研人会遇到细胞虽然是活细胞但是不贴壁的情况,这个情况其实很大可能就是冻存操作和复苏操作的细节出了差错。而要保证细胞冻存和复苏不受伤害关键密宝是“慢冻快融”。

什么是“慢冻快融”

慢冻:这一步骤主要是为了防止细胞在冷冻过程中形成冰晶,从而对细胞造成损害。通过缓慢降低温度,细胞可以逐步脱水,减少胞内冰晶的形成,从而保护细胞结构不受破坏。此外,加入低温保护剂(如DMSO)也能提高胞膜对水的通透性,降低冰点,延缓冻结过程,进一步减少冰晶对细胞的损伤。

速融:在复苏过程中,快速融化是必要的,以防止DMSO在液体状态下对细胞的毒害作用。快速融化能使细胞迅速进入复苏和生长状态,避免由于缓慢融化导致的水分渗入细胞内形成胞内再结晶,从而对细胞造成损伤。

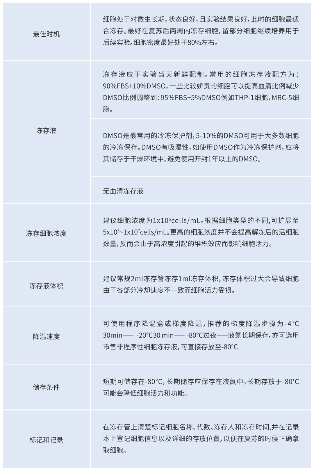
冻存避坑指南

慢冻:这一步骤主要是为了防止细胞在冷冻过程中形成冰晶,从而对细胞造成损害。通过缓慢降低温度,细胞可以逐步脱水,减少胞内冰晶的形成,从而保护细胞结构不受破坏。此外,加入低温保护剂(如DMSO)也能提高胞膜对水的通透性,降低冰点,延缓冻结过程,进一步减少冰晶对细胞的损伤。

速融:在复苏过程中,快速融化是必要的,以防止DMSO在液体状态下对细胞的毒害作用。快速融化能使细胞迅速进入复苏和生长状态,避免由于缓慢融化导致的水分渗入细胞内形成胞内再结晶,从而对细胞造成损伤。

图片

复苏操作技巧

图片

复苏后注意事项

细胞复苏后只有非常少量细胞贴壁,是不是需要重新复苏?先不要着急丢掉!可以补加血清和细胞因子,或者每隔 2-3 天换新鲜的生长培养基,经过 2-3 次换液后,大部分细胞就能看到明显增殖,此时再按照正常传代操作即可。

细胞复苏后刚开始已经贴壁了状态不错,后面第二天开始出现死亡现象,这个情况可能是冻存前细胞消化过度,或者冻存中收冻存液杀害细胞凋亡导致的情况。